导航
首页
协会概况
协会简介
会长致辞
组织机构
协会章程
会费标准
协会工作
协会动态
通知公告
会刊展示
安全要闻
教育培训
职业健康培训
培训平台登录
教育咨询
安全内训师培训
培训平台登录
教育咨询
化工企业实操培训
实操场地及师资
联系方式
线上公益讲座
法律法规
标准规范
会员服务
入会须知
入会流程
会员风采
建言献策
下载专区
联系我们
联系方式
在线留言
首页
协会概况
协会简介
会长致辞
组织机构
协会章程
会费标准
协会工作
协会动态
通知公告
会刊展示
安全要闻
教育培训
职业健康培训
安全内训师培训
化工企业实操培训
线上公益讲座
法律法规
标准规范
会员服务
入会须知
入会流程
会员风采
建言献策
下载专区
联系我们
联系方式
在线留言
通知公告
首页
>
协会工作
>
通知公告
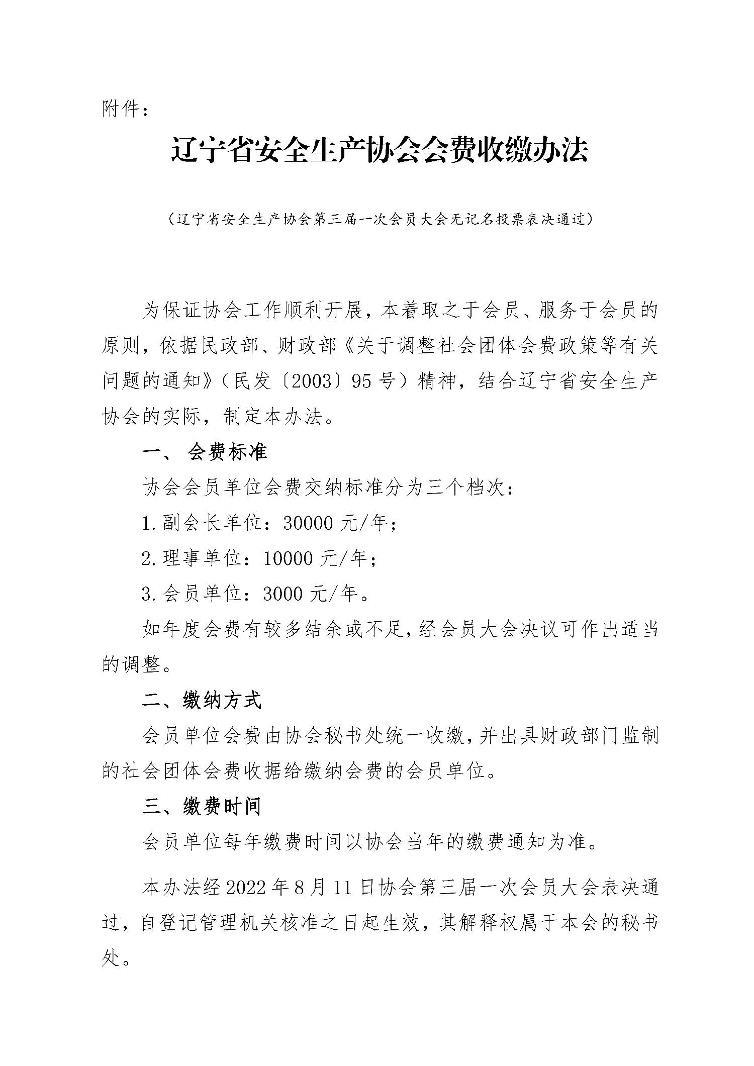
关于缴纳 2026 年度会费的通知
发布时间:2026年03月16日
文章来源:辽宁省安全生产协会
点击阅读:986
返回
LINKS/ 友情链接
上级机关
辽宁省民政厅
辽宁省人力资源和社会保障厅
相关部门
中华人民共和国民政部
中华人民共和国应急管理部
辽宁省应急管理厅
行业组织
中国安全生产协会
中国职业安全健康协会
新闻媒体
新华网
人民网
求是网
央视网
中国安全生产网
推荐链接
应急装备之家